惠民乐民亮点多:晋中八大篇章打造欢乐中国年
国际在线山西频道报道:新春佳节将至,晋中市委市政府以“爱上晋中之欢乐过大年”为主题,打造八大篇章春节群众文化活动,诚邀广大市民来晋中欢乐过大年。
为组织好2018春节群众文化活动,晋中市委市政府坚持文化惠民、文化乐民的理念,注重新时代新要求,突出弘扬传统文化,努力营造惠民便民乐民的节日氛围。各类群众文化活动形式多样,让广大群众过一个文明、健康、安全、喜庆、祥和的节日。
八大篇章的春节群众文化活动丰富多彩,陪广大群众欢乐闹新春、过大年:
第一篇章 “熣灿晋中篇”:美化亮化和各类灯展。五彩的灯展,营造了浓浓的年味。万达、天美杉杉奥特莱斯、晋中印象城等大型商业区已璀璨展现;百草坡、三晋乐园、丰润泽、老城清虚阁广场等也会盛装亮相,祁县红海玻璃城、榆社恐龙生命文化园等也将上演灯火的艺术盛会。
第二篇章 “缤纷晋中篇”:丰富的戏曲、歌舞、音乐会等各类晚会。2018迎新年晚会、2018新年音乐会、宣传党的十九大精神优秀文艺节目展演暨文艺宣传对下基层启动仪式、“最美晋中人”颁奖晚会、春节联欢晚会、十台大戏闹新春等,各类演出精彩不停。
第三篇章 “多彩晋中篇”:文化下乡惠民活动。结合文化科技卫生“三下乡”和宣传党的十九大精神文艺宣传队下基层活动,将党的温暖送到基层。组织书画家、摄影家开展志愿服务活动,为广大基层群众送春联、送年画,到农村拍摄“全家福”,弘扬社会主义核心价值观。
第四篇章 “魅力晋中篇”:晋中市各大旅游景点开展各类优惠活动。如祁县的乔家大院、平遥古城、绵山风景区、王家大院、石膏山景区、祁寯藻故里景区等,为游客精心准备了丰厚的大礼及精彩的民俗表演。
第五篇章 “社火晋中篇”:炫丽的社火表演。各具特色的传统“闹新春”活动层出不穷。部分商业区和各景点也开展了丰富的民俗展演,如天美杉杉奥特莱斯民俗展演、官道巷、榆次老城、百草坡、三晋乐园、黄土农言、明乐庄园、平遥电影宫等。
第六篇章 “美食晋中篇”:几百种民俗美食满足你的味蕾。晋中各类美食达380余种,平遥牛肉、太谷饼、平遥碗托、莜面栲栳栳、榆次元宵、一品烧饼、祁县贾令熏肉、寿阳豆腐干等让你一次吃个够。晋中市各大旅游景点集吃、喝、游、购、乐为一体,如丰润泽、官道巷、三晋乐园、榆次老城、红海玻璃、平遥中国年等都为群众准备了丰盛的民俗风味美食。
第七篇章 “活力晋中篇”:春节组织的各类文体活动。晋中市、县各类体育场馆、体育设施,创造条件免费开放,敞开大门欢迎群众到体育场馆健身。多种书画展,用书法绘画歌唱美好新生活。
第八篇章 “乐购晋中篇”:各大购物中心优惠不停。晋中市天美杉杉奥特莱斯、万达购物广场、印象城等各大购物中心,节日期间将继续营业,纷纷推出民俗展演、年关打折、惠民乐购等活动,方便群众生活。(供稿 晋中市委宣传部 编辑 陈佳)












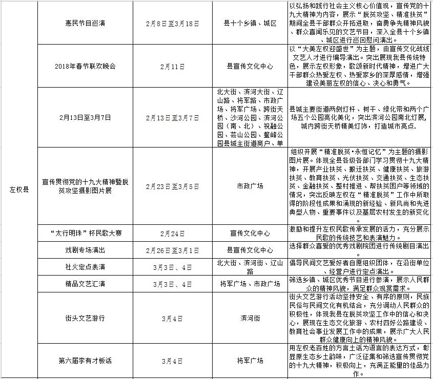
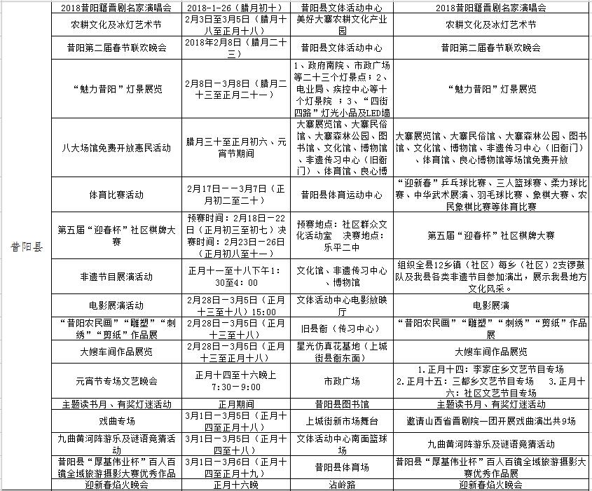
晋中市两节活动安排(供图 晋中市委宣传部)
相关新闻